Mục lục
Bên cạnh những đóng góp tích cực vào nền kinh tế chung của đất nước, quá trình sản xuất công nghiệp hiện nay cũng mang đến nhiều hệ lụy nghiêm trọng đối với tài nguyên thiên nhiên và cả sức khỏe của con người chúng ta. Đặc biệt là nguồn nước thải công nghiệp phát sinh từ các dự án không được xử lý thải ra ngoài môi trường nước mặt như kênh rạch, sông suối, ao hồ,… điều này sẽ làm ô nhiễm nguồn nước, ảnh hưởng đến chất lượng môi trường và gây dịch bệnh cho con người.

1. Tìm hiểu về nước thải công nghiệp
Nước thải công nghiệp là tất cả các loại nước thải phát sinh từ quá trình hoạt động sản xuất kinh doanh của các nhà máy, xí nghiệp, chẳng hạn như nước thải vệ sinh, hoạt động sinh hoạt của các công nhân viên trong nhà máy.
Đây là một loại nước thải khá đa dạng và khác nhau về thành phần cũng như lượng xả thải, ngoài ra còn phụ thuộc vào rất nhiều yếu tố, loại hình công nghiệp loại hình công nghệ sử dụng sản xuất,…
Hiện nay các ngành nghề như dệt nhuộm, chế biến thủy hải sản, luyện kim, xi mạ, giấy, chế biến cao su, in ấn, chế biến thủy sản, gia công kim loại,… có mức độ ô nhiễm cao hàng đầu trong các ngành công nghiệp.
Thành phần nước thải công nghiệp
Trong nước thải chứa rất nhiều thành phần, tùy thuộc vào lĩnh vực sản xuất mà các thành phần này sẽ khác nhau. Tuy nhiên về cơ bản trong nước thải công nghiệp sẽ bao gồm:
– Các chất rắn bao gồm chất rắn hữu cơ, vô cơ, các chất rắn hòa tan và không hòa tan.
– Dầu mỡ: là các phân tử hữu cơ có hàm lượng cacbon và hidro cao, dầu mỡ là một trong những thành phần trong tổng COD có trong nước thải công nghiệp.
– Các chất dinh dưỡng bao gồm Nito và Photpho tồn tại ở dạng hợp chất vô cơ cùng hữu cơ.
– Clo dư: clo được dùng để làm chất khử trùng, chất tẩy trong quá trình xử lý nước thải, hợp chất hoạt động là Clo- khi phản ứng kết thúc, các ion clo sẽ tồn dư lại trong nước thải sau xử lý.
– Các kim loại nặng tồn tại dưới dạng hòa tan, chất rắn hoặc liên kết với các hợp chất dạng phức hợp.
– Các acid béo: đây cũng là một phần của COD hòa tan trong nước thải, các axid béo sinh ra trong quá trình lên men dưới dạng là một chất trung gain trong phản ứng yếm khí.
2. Ảnh hưởng của nước thải công nghiệp đối với môi trường nước
Sử phát triển của ngành công nghiệp mang đến nhiều lợi ích phát triển kinh tế cho đất nước, tuy nhiên hệ quả của nguồn thải ô nhiễm phát sinh từ quá trình hoạt động sản xuất của các ngành công nghiệp là rất lớn.
– Nước thải công nghiệp chứa hàm lượng chất ô nhiễm cao, nếu không xử lý hoặc có xử lý nhưng không đạt tiêu chuẩn sẽ gây ảnh hưởng và tác động xấu đến chất lượng của nguồn nước mặt và cả nguồn nước ngầm ở khu vực dự án triển khai.
– Trị số BOD trong nước thải sinh hoạt khá cao vì thế mức độ ô nhiễm hữu cơ cũng rất lớn, khi thải ra nguồn nước mặt, nước thải công nghiệp sẽ làm giảm lượng oxy hòa tan có trong nguồn nước, gây nguy hiểm và đe dọa sự sống của các sinh vật sinh sống trong nước, đồng thời nếu con người sử dụng nguồn nước này để sinh hoạt có thể ảnh hưởng đến sức khỏe, gây ra nhiều bệnh nguy hiểm.
– Trong nước thải công nghiệp có các chất dinh dưỡng N, P ở nồng độ cao, điều này sẽ dễ gây ra hiện tượng phú dưỡng hóa đất đai và nguồn nước nơi tiếp nhận. Các chất dinh dưỡng dư thừa sẽ thúc đẩy phát triển các loài rong tảo, các thực vật thân mềm trong nước và ảnh hưởng đến sự cân bằng sinh học trong nước.
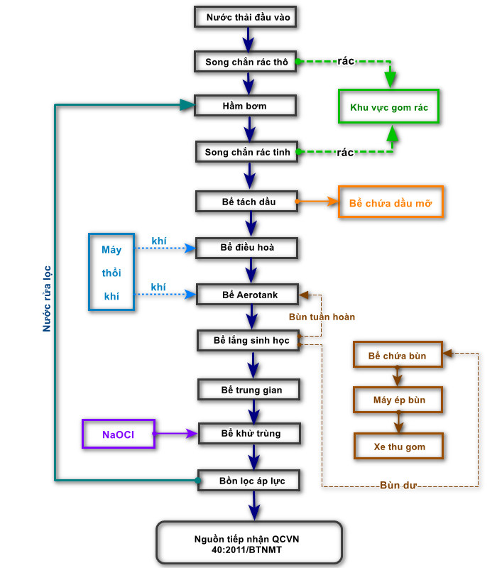
3. Sơ đồ công nghệ xử lý nước thải công nghiệp
Mời các bạn cùng theo dõi sơ đồ công nghệ xử lý nước thải công nghiệp qua hình vẽ sau:

Thuyết minh công nghệ:
– Song chắn rác: bắt đầu của quy trình xử lý nước thải công nghiệp là song chắn rác. Nguồn nước thải công nghiệp sẽ được thu gom về bể thu gom, đi qua thiết bị cào tự động nhằm giữ lại các loại rác thô để đưa vào thùng chứa bể thu gom. Tại đây các thiết bị đo nồng độ pH, SS của nước thải sẽ được lắp đặt.
– Bể thu gom: tại bể này sẽ được gắn các thiết bị như máy bơm và đồng đồ đo lưu lượng nước thải đầu vào. Bể thu gom được xây dựng theo mô hình âm bên dưới, có tác dụng thu gom lượng nước thải từ nhà máy đồng thời sẽ bơm nước thải tại bể qua hệ thống với 3 bơm chìm luân phiên hoạt động trong 3 0 phút lên hệ thống xử lý nước thải công nghiệp. Tại bể cũng diễn ra quá trình lắng để lọc đi các chất cặn có trong nước thải.
– Lọc rác tinh: nước thải từ bể thu gom sẽ chảy ra lọc rách tinh, với 2 máy bơm được lắp đặt nhằm giữ lại các phần tử rác có kích thước từ 0.75mm trở lên, sau đó nước thải sẽ được chuyển sang bể tách dầu mỡ.
– Bể tách dầu mỡ: nhiệm vụ của bể này là tách các phần từ dẫn lẫn trong nước thải. Các váng dầu sẽ được thu gom lại và đưa về bể chứa dầu, sau đó lượng nước thải sẽ được đưa về bể điều hòa để tiếp tục xử lý.
– Bể điều hòa: trong bể được lắp đặt 2 máy khuấy trộn chìm liên tục hoạt động nhằm điều hòa chất lượng của nước thải, lưu lượng của nguồn nước, 2 máy bơm chìm sau đó sẽ có nhiệm vụ đưa nước thải đến các bể SBR.
– Bể SBR: đây là một công nghệ xử lý nước thải với 5 giai đoạn: cấp nước – cấp nước – sục khí – sục khí và lắng chắt nước trong. Qúa trình này sẽ hoạt động liên tục trong từng bể, mất khoảng 6h xử lý torng bể hiếu khí SBR.
– Bể khử trùng: nước thải sẽ được khử trùng bằng cách trộn đều với CaOCl2 trước khi được thải ra ngoài môi trường tự nhiên.
– Bể chứa bùn: bùn từ bể SBR được bơm hút qua bể chứa bùn, bể này có dạng phễu, có chứa các thiết bị thu gom bùn.
Tư vấn thêm xin vui lòng liên hệ:
CÔNG TY TNHH THƯƠNG MẠI CÔNG NGHỆ MÔI TRƯỜNG THÀNH CÔNG
– Địa chỉ: C8/68, Tổ 8, Ấp 3, Xã Vĩnh Lộc B, Huyện Bình Chánh, TP.Hồ Chí Minh
– Số điện thoại: 0326 494 110 – 098 9405379
– Email: xulymoitruongthanhcong@gmail.com
– Website: www.thanhcongentech.vn – www.vatlieumoitruong.com
