Ngành dệt nhuộm được đánh giá là một trong những ngành có nguồn nước thải với độ COD khá cao và độ màu lớn, nếu không xử lý mà xả trực tiếp ra nguồn tiếp nhận sẽ ảnh hưởng nghiêm trọng đến nguồn nước, gây phá hủy hệ sinh thái có trong nguồn nước đó.
Trong nước thải dệt nhuộm có nhiều hợp chất khó phân hủy, vì thế cần phải áp dụng phương pháp tiên tiến, hiện đại để xử lý. Vậy xử lý nước thải dệt nhuộm với quy trình như thế nào ? Hãy cùng Thành Công tìm hiểu qua nội dung bài viết sau nhé.
Nguồn gốc và thành phần của nước thải dệt nhuộm
Trong ngành dệt nhuộm thì các công đoạn sản xuất đều phát sinh nước thải, từ công đoạn hồ sợi, nấu tẩy, tẩy trắng đến các công đoạn làm bóng sợi, nhuộm in hay hoàn tất sản phẩm,… Trong đó, lượng nước sử dụng cho công đoạn sản xuất có thể chiếm từ 72,3% chủ yếu trong công đoạn nhuộm và hoàn tất sản phẩm.
Về thành phần, nước thải ngành dệt nhuộm có thành phần không ổn định, thành phần ô nhiễm được thay đổi theo công nghệ cũng như về mặt hàng sản xuất. Vì thế, việc xác định các thành phần và tính chất của nước thải không hề dễ dàng. Thường thì giá trị độ pH có trong nước thải dao động từ 7 đến 9 độ, nước thải có nhiệt độ cao khoảng 40 độ C, các chỉ số COD, BOD5, độ màu, cặn lơ lửng vượt cao so với quy chuẩn rất nhiều lần.
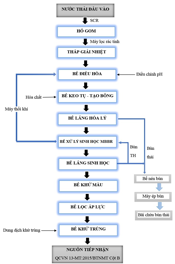
Tìm hiểu về quy trình xử lý nước thải dệt nhuộm

Thuyết minh quy trình:
– Xử lý cơ học: Nước thải đầu vào sau khi chảy qua song chắn rác để loại bỏ hết các loại rác thô sẽ được đưa đến hố thu gom tập trung. Sau đó nước sẽ đưa sang máy lọc rác tinh để loại bỏ các loại rác có kích thước nhỏ hơn chẳng hạn như sợi vải, vải vụn mà song chắn rác không xử lý được, giảm lượng chất thải rắn lơ lửng trong nước thải dệt nhuộm.
Trước khi được đưa qua bể điều hòa, nước thải được đưa qua tháp giải nhiệt để phân tán nhiệt lượng của nước thải. Bể điều hòa sẽ có nhiệm vụ điều hòa lưu lượng và nồng độ dòng chảy. Nhờ có máy khuấy trộn ở đáy của bể điều hòa, nước thải sẽ được khuấy trộn liên tục, tránh hiện trạng lắng cặn đáy bể phát ra mùi hôi khó chịu.
– Xử lý hóa lý: Nước thải sau khi qua bể điều hòa sẽ được bơm sang bể keo tụ – tạo bông. Tại đây sẽ bổ sung các hóa chất cần thiết với liều lượng nhất định, cùng với sự hỗ trợ của các cánh khuấy, các hạt lơ lửng có trong nước thải sẽ chuyển động, va chạm và kết dính vào nhau để tạo thành các hạt có kích thước lớn hơn, tạo điều kiện thuận lợi cho quá trình lắng ở bể sau.
Sau khi keo tụ – tạo bông, nước thải sẽ được chảy sang bể lắng hóa lý, tại bể này các hạt lơ lửng có kích thước lớn sẽ được lắng xuống đáy bể.
– Xử lý hóa sinh: Phần nước thải sẽ được vào bể MBBR để xử lý sinh học. Bể này chứa nhiều giá thể lơ lửng được cấp khí để thúc đẩy cho các quá trình sinh học của vi sinh vật. Trên bề mặt của các giá thể, các vi sinh vật sẽ bám vào và tạo thành một lớp bùn vi sinh trên bề mặt của giá thể.
Lớp bùn ngoài cùng là chủng vi sinh vật hiếu khí, qua đó sẽ làm tăng hiệu quả xử lý các chất hữu cơ, amoni có trong nước thải. Tại lớp giữa, chủng vi sinh hiếu khí sẽ phát triển mạnh nhằm khử Nitrat thành N2 và thoát khỏi môi trường nước thải. Tại lớp trong cùng của bề mặt giá thể, chủng vi sinh vật kỵ khí sẽ xử lý các hợp chất hữu cơ cao phân tử, từ đó làm giảm nồng độ COD, BOD, N, P có trong nước thải. Vi sinh vật torng cùng thì sau một thời gian sẽ tách ra, những vi sinh vật còn lại sẽ tiếp tục phát triển.
Nước thải sau khi qua bể MBBR sẽ được dẫn vào nguồn phân phối nước của bể lắng sinh học lamen, từ đó nước sạch sẽ được thu trên bề mặt bề lắng thông qua máng tràn răng cưa, sau đó sẽ tự chảy sang bể khử màu. Với thời gian lưu thích hợp, bể sẽ được sục khí nhằm hòa trộn các hóa chất khử màu đều với nước thải.
– Tiến hành khử màu và khử trùng: nước sau khi qua bể khử màu sẽ được trực tiếp bơm qua bể lọc áp lực. Bể này có nhiệm vụ loại bỏ các chất rắn lơ lửng, các chất rắn không hòa tan, các nguyên tố dạng vết, lagoen hữu cơ nhằm đảm bảo cho độ trong của nước.
Cuối cùng, nước sẽ được khử trùng và đưa trực tiếp ra nguồn tiếp nhận sao cho nồng độ đạt tiêu chuẩn được quy định tại Cột B, QCVN 13-MT:2015/BTNMT.
Thành Công – Dịch vụ hàng đầu chuyên xử lý nước thải dệt nhuộm
Trong bối cảnh xã hội như hiện nay thì một trong những dịch vụ được ưa chuộng hàng đầu phải kể đến dịch vụ xử lý nước thải dệt nhuộm của công ty Thành Công chúng tôi.
Nếu như bạn đang có nhu cầu sử dụng dịch vụ xử lý nước thải Dệt Nhuộm mà vẫn chưa tìm ra một công ty nào thích hợp, có thể liên hệ với Thành Công được được tư vấn và hỗ trợ thêm.
Với lý tưởng sẽ trở thành một trong số những công ty nổi tiếng hàng đầu hiện nay, chúng tôi sẽ mang lại cho khách hàng những dịch vụ tốt nhất. Thành Công không ngừng cố gắng, cải thiện dịch vụ nhằm mang đến cho khách hàng những trải nghiệm tốt nhất, đáp ứng mọi nhu cầu của khách hàng.
Bên cạnh đó, với đội ngũ nhân viên năng động, đầy sáng tạo, có kinh nghiệm cao, chắc chắn có thể hoàn thành hệ thống đạt chuẩn cho khách hàng có nhu cầu.
Mọi thông tin hãy liên hệ:
CÔNG TY TNHH THƯƠNG MẠI CÔNG NGHỆ MÔI TRƯỜNG THÀNH CÔNG
– Địa chỉ: C8/68, Tổ 8, Ấp 3, Xã Vĩnh Lộc B, Huyện Bình Chánh, TP.Hồ Chí Minh
– Số điện thoại: 0326 494 110 – 098 9405379
– Email: xulymoitruongthanhcong@gmail.com
– Website: www.thanhcongentech.vn – www.vatlieumoitruong.com
